Abstract
Introduction: Immune checkpoint inhibitor (ICI) therapy has revolutionized cancer treatment. Despite remarkable clinical benefit, there are numerous immune-related adverse events (irAEs) associated with ICI therapy. Cancer-associated thrombosis (CAT) is a common complication of cancer, and ICI-associated thrombosis (ICI-CAT) is an underappreciated irAE. There is no data available concerning the mechanisms underlying ICI-CAT. To address this issue, we have established a murine model of ICI-CAT in which tumor-bearing mice treated with ICI develop larger thrombi than those treated with control IgG. We have observed that these ICI-treated mice display greater numbers of neutrophils in thrombi, and increased levels of circulating neutrophil extracellular traps (NETs).
Methods: ICI (anti-PD-1 and anti-CTLA-4) was infused into Balb/c mice bearing subcutaneous CT26 colorectal tumors. Neutrophils (CD11b+ Ly6G+) as a percentage of total WBC was assessed using an automated hematology analyzer. Neutrophil-platelet doublets and aggregates were determined by flow cytometry analysis in using antibodies for CD41 (GPIIb) and CD62P (P-selectin). Circulating neutrophils were isolated from tumor-bearing mice treated with IgG and ICI 48h after IVC occlusion using an EasySep mouse neutrophil enrichment kit (STEMCELL technologies). For NET staining, isolated neutrophils (5x105 cells/well) were seeded on poly-L lysine coated coverslips, and treated with or without phorbol myristate acetate (PMA, 100 nM) for 4 h in 37°C. Neutrophils were then blocked using 5% FBS and stained, without permeabilization, using rabbit monoclonal anti-histone H3 (citrulline R2+R8+R17) antibody (ab5103, Abcam). Extracellular CitH3 was detected using anti-rabbit Alexa Fluor 488 secondary antibody.
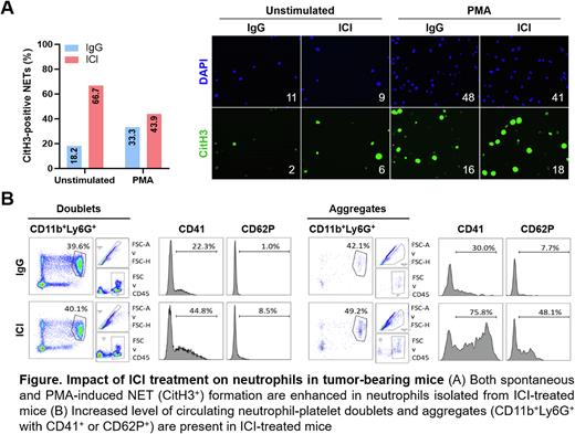
Results: Thrombi in ICI-treated mice were larger and contained greater numbers of neutrophils than thrombi from IgG-treated mice. Complete blood counts demonstrated that neutrophil numbers increased 3-fold in tumor bearing (38.2%) vs non-tumor bearing mice (12.8%) (Data not shown). However, neutrophils from ICI-treated tumor-bearing mice demonstrated significantly more spontaneous NET formation than those isolated from mice treated with control IgG (66.7% vs 18.2%). Smaller differences were also noted in response to PMA (Fig. A). Since binding of platelets to neutrophils is one cause of NET release, we also determined the frequency of neutrophil-platelet aggregates circulating in tumor-bearing mice treated with ICI or control IgG. Increased levels of circulating neutrophil-platelet aggregate in ICI-treated mice were present in a doublet CD41+Ly6G+ population (44.8% vs 22.3%); similar results were noted when platelets were stained with the activation marker CD62 (P-selectin) (8.5% vs 1%) (Fig. B, Left). The frequency of larger neutrophil-platelet aggregates followed a similar trend (ICI vs IgG; 75.8% vs 30% for CD41; 48.1% vs 7.7% for CD62P) (Fig. B, Right).
Conclusions: Circulating neutrophils from ICI-treated, tumor bearing mice demonstrate increased spontaneous NET release. Moreover, elevated levels of circulating platelet-neutrophil doublets and aggregates are present in ICI-treated mice compared to those treated with control IgG. These results suggest a potential mechanism of ICI-induced thrombosis, and that platelet-neutrophil interactions may stimulate NET release in ICI-treated mice.
Disclosures
Khorana:Anthos: Consultancy, Honoraria; sanofi: Consultancy, Honoraria; BMS: Consultancy, Honoraria; Bayer: Consultancy, Honoraria; Janssen: Consultancy, Honoraria; Pfizer: Consultancy, Honoraria.
Author notes
Asterisk with author names denotes non-ASH members.

This feature is available to Subscribers Only
Sign In or Create an Account Close Modal